当前位置:招考公告 > 国企招聘
萧县东升建设有限公司2021年招聘公告
2021-09-02 09:47:29· 来源:萧县人民政府

萧县东升建设有限公司于2005年5月24日成立,注册资本金壹亿元人民币,是萧县交通投资有限责任公司的全资子公司。目前拥有公路工程施工总承包二级资质,市政公用工程施工总承包三级资质,建筑工程施工总承包三级资质。

公司始终坚持“科学发展、创新提升、安全高效、和谐共赢”的发展总战略,秉承“敬业、求实、创新、争先”的企业精神,增强企业实力,做行业发展的领军者,为建设体系贡献力量。根据公司业务发展需要,2021年决定面向社会公开招聘工作人员10名,现将有关事项公告如下:


一、招聘原则

(一)坚持面向社会,公开招聘。

(二)坚持考试考察,择优聘用。


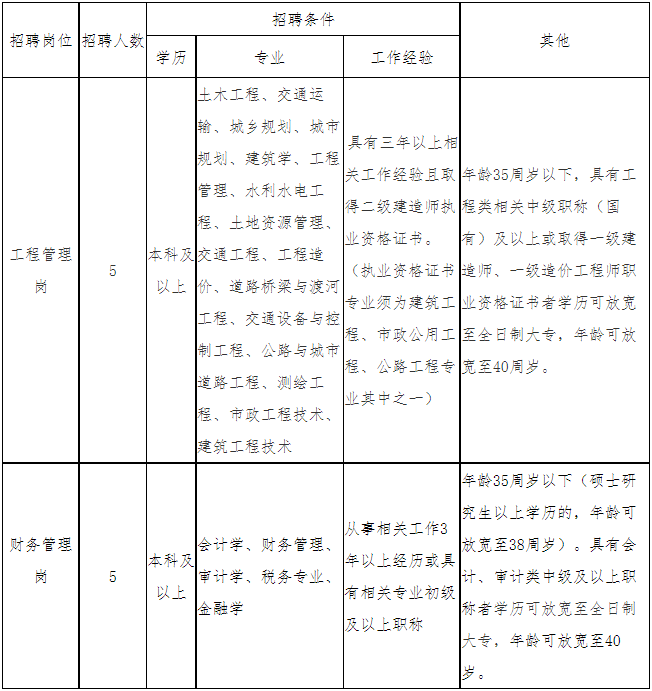
二、招聘岗位及条件


三、招聘条件

(一)遵纪守法,品行端正;

(二)具有履行岗位职责所需的文化程度、知识、能力或技能;

(三)具有正常履行职责的身体条件;

(四)具有良好的职业道德,原则性强,做事严谨;

(五)责任心强,具有创新意识,具备优秀的组织能力和团队合作精神。

(六)35周岁以下指1986年1月1日以后出生,以此类推;

有下列情形之一的,不得报考:

(一)不符合岗位招聘条件的人员;

(二)曾因违法犯罪受过行政、刑事处罚或曾因违法违纪受过党纪政纪处分的;

(三)涉嫌违法违纪正在接受审查,尚未作出结论的;

(四)其它不适宜聘用的。


四、招聘方法和程序

实行面向社会公开招聘的方法,按照发布招聘公告、报名、笔试、面试、体检、考察、签订劳动合同等步骤进行。

(一)报名

本次报名工作采取现场报名的方式进行。

1、报名时间:2021年9月1日—2021年9月10日。

2、报名地点:萧县交通投资有限责任公司综合办公室(萧县龙城镇大同街138号老政府院内二楼)。

3、报名时注意事项:

报考人员报名时须提供有效本人身份证、毕业证、资格证、工作证明等以上资料原件及复印件两份,近期同版免冠一寸蓝底彩色照片4张。

经资格审查同意后填写报名登记表一式两份。

4、报名费:45元

(二)笔试

笔试内容为相关专业知识。笔试时间另行通知。

为确保新进人员基本素质,设定笔试成绩60分为最低控制合格分数线。

(三)面试

根据职位招聘计划,依据笔试成绩从高到低确定进面试人选。面试主要考察人员的综合素质和实际能力,面试成绩满分为100分。

面试费用:80元     

若实际进入面试人员少于或等于岗位招聘计划数的,则设定面试成绩65分为最低控制分数线,面试成绩未达到65分者,不得入围体检、考察程序。

(五)组织体检和考察

依照最终考试成绩从高分到低分的排列顺序,根据拟聘人数按1:1比例确定体检和考察对象。体检费用由应聘人员自理,体检的具体时间及地点另行通知;政审考察内容主要包括报考人员政治思想、道德品质、能力素质、学习和工作表现、遵纪守法、廉洁自律等。

五、薪资待遇

公司按规定程序和标准,择优确定拟录用人员。新聘人员按规定实行试用期制度,试用期为3个月,试用期每月工资2000元。试用期满考察合格的,正式聘用,签订三年劳动合同,薪资待遇按照公司薪酬管理制度执行,“五险一金”按规定办理。试用期满经考察不合格的,取消聘用。

六、其它事宜

(一)报考人员应准确填写简历和相关资料信息,保证信息真实性;如与事实不符,将取消其应聘资格。

(二)报考人员所填写的联系方式,应保持通讯畅通。

咨询电话:0557-5028020

本公告由萧县东升建设有限公司负责解释。

    本次考试不指定任何教材、复习资料,也不举办、不委托举办任何形式的辅导和培训活动。

特此公告。

萧县东升建设有限公司

2021年9月1日

安徽直聘网新媒体矩阵